Trainee information
The normal process for acceptance to LTFT training will include the following stages:
LTFT Resident Doctors in Training will require the approval of the Postgraduate Dean if they wish to increase or decrease their working hours (subject to the minimum requirements for recognition of training set by the GMC’s 2024 position statement on LTFT training). In practice this approval will normally be delegated to the Programme Director.
Similarly, LTFT Resident Doctors in Training who wish to revert to full-time training must first seek agreement in principle from their Programme Director. A suitable full-time placement may not be immediately available and will depend on the current LTFT arrangements for that individual and post availability in the training programme. Training Programme Management (TPM) must be informed of the planned start date for a return to full-time training by the Programme Director. Further information on LTFT training in Foundation can be found here.
If a LTFT Resident Doctor in Training moves by inter-deanery or inter-foundation school transfer, a new request to continue training on a LTFT basis will be required.
The administration of an application will normally take three months and applicants should not expect to be placed immediately. The inability of NES to find a post at short notice should not be taken as a refusal of LTFT training; an individual’s needs and expectations must be considered in the context of educational standards and service capacity, and as a result, LTFT training cannot always be guaranteed.
For doctors experiencing challenges, or changes in personal circumstances, during training (e.g. caring responsibilities, health/wellbeing), a reduction in working hours can form part of the solution to a more sustainable career/training pathway.
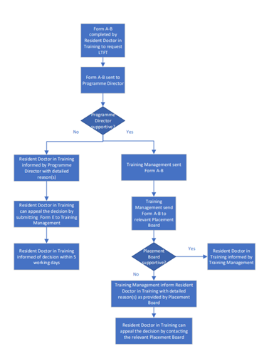
The standard process for resident doctors applying for LTFT involves completion of an application form and submitting it to your Programme Director for their review and consideration.
We recommend you discuss your intentions in the first instance with your Programme Director who can guide your through the process and discuss any implications for training.
In complex cases, the Training Development and Wellbeing Service (TDWS) are happy to provide guidance and support to training teams and/or Resident Doctors in Training. If, after discussion with your Programme Director and/or APGD this is felt to be necessary, please fill out the Contact Us form. Please note we are unable to advise on any employment matters (e.g. pay) in relation to LTFT.
Further details of the application and appeals processes can be found below.
Application process
It is recommended that the Resident Doctor in Training make initial/informal enquiries with their programme Programme Director. Once the Resident Doctor in Training is ready to make a formal request, which must be no less than 3 months in advance of the proposed start date, the formal process should be followed:
Deanery LTFT Appeals
If the Programme Director is unable to support your application for LTFT, and the Resident Doctor in Training disagrees with the decision, they have the right to appeal. Please submit a covering email, with completed Form E to training.management@nes.scot.nhs.uk. Please be advised that the appeal process is only applicable to requests for LTFT declined by NES.
Your appeal will be reviewed by the Trainee Development and Wellbeing Service (TDWS) in collaboration with the Training Management Lead Dean Director, if necessary. We aim to respond to any appeal within five working days.
Service appeals
If the application is declined by the service, and the Resident Doctor in Training disagrees with the decision, they have the right to appeal. The Placement Board should be contacted on how to appeal the decision.
Ongoing processes
Resident Doctors in Training will not normally be required to reapply for LTFT during their training. If a LTFT Resident Doctor in Training moves to a different placement other than the planned movement on rotation or moves by inter-deanery or inter-foundation school transfer, a new request to continue training on a LTFT basis will be required.
Any Resident Doctor in Training requesting a change in their percentage of working/training, including a return to full-time training, must do so by discussing their request with their Programme Director and sending a completed Form D to training management. A list of Training Programme Administrators for each specialty is available here. Changes to percentage of hours worked need to be submitted to the Placement Board at least 3 months in advance of intended start date.
LTFT Resident Doctors in Training are expected to complete the anonymous annual review form C questionnaire which will be sent out by NES.
Forms
Below are links to all the relevant forms relating to LTFT training.
Form A-B - Application/Service Approval
Form C - Annual Review (via questionnaire)
Form D - Request to change percentage
Form E - Notification of Appeal

LTFT Application Process Flowchart
This page was last updated on: 14.10.2025 at 11.37